生体試料による支援活動
子宮頸がんの免疫細胞の重要な特徴を解明
-がん再発リスクマーカーの活用へ道-NEW
理化学研究所 生命医科学研究センター
藤井 眞一郎
British Journal of Cancer , 131: 1762-1774(2024). doi: 10.1038/s41416-024-02877-3
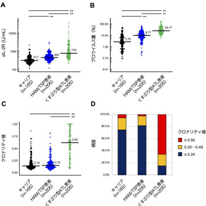
HTLV-1感染細胞クロナリティ解析技術「RAISING」によりくすぶり型ATL患者の予後予測精度がさらに向上NEW
国立健康危機管理研究機構(JIHS) 国立感染症研究所
斎藤 益満
Haematologica, ー: ー(2025). doi: 10.3324/haematol.2025.287521
がん関連線維芽細胞の新たな誘導メカニズムを発見
― がん微小環境におけるグルタミン欠乏の新たな作用 ―
順天堂大学医学部病理・腫瘍学講座
折茂 彰
Cancer Science, 114(11):4376-4387 (2023). doi:10.1111/cas.15955
難治性血液がんに対する新しいエピゲノム治療の有効性と作用機序を解明
―次世代技術と臨床研究の融合により日本発創薬のメカニズムを解明!―
東京大学大学院新領域創成科学研究科
山岸 誠
Nature, 627(8002):221-228 (2024). doi:10.1038/s41586-024-07103-x
非喫煙者に多いEGFR変異肺腺がんへのかかりやすさを解明
肺腺がんの予防・早期発見にむけた手がかりとして期待
国立がん研究センター
白石 航也
Cancer Commun (Lond), 44(2): 287-293(2024). doi: 10.1002/cac2.12498
肺腺がんリスクを決める遺伝子の個人差を同定
非喫煙者の肺腺がんリスクの予測に期待
国立がん研究センター
白石 航也
Nature Communications, 14: 3043 (2023). doi: 10.1038/s41467-023-38196-z
画像診断よりも優れた腫瘍マーカーの発見に成功!
東京工業大学 生命理工学院
越川 直彦
Association of variations in HLA class II and other loci with susceptibility to EGFR-mutated lung adenocarcinoma
国立がん研究センター研究所
河野 隆志
疾患発症に関わる日本人の遺伝的特徴の解明
-日本人21万人のゲノム解析により遺伝的変異を検索-
国立研究開発法人国立がん研究センター研究所 ゲノム生物学研究分野
白石 航也
Nat Genet, 2020, 52(7):669-679. doi: 10.1038/s41588-020-0640-3.
抗がん剤耐性がん細胞はIL-34 を産生することで
免疫抑制を促進しがん細胞の抗がん剤耐性を強めていることを発見
北海道大学遺伝子病制御研究所
清野 研一郎
Cancer Research, 2016, 76(20), 6030-6042. Doi: 10.1158/0008-5472.CAN-16-1170.
がん抑制遺伝子が不活性化される新たなメカニズムの発見― 成人T細胞白血病、悪性リンパ腫のエピゲノム異常の原因特定と新薬の開発にむけて ―
東京大学大学院 新領域創成科学研究科
山岸 誠
Cell Reports, 2019, 29, 2321-2337. Doi: 10.1016/j.celrep.2019.10.083.
ヒトT細胞白血病ウイルスに関する網羅的かつ高精度な新規ウイルス配列情報検出方法を確立―同法を活用し日本人感染者約100例の網羅的ウイルス情報を取得―
熊本大学 ヒトレトロウイルス学共同研究センター
佐藤 賢文
Cell Reports, 2019, 29, 724-735. Doi: 10.1016/j.celrep.2019.09.016.
















